
MESOZOIC NEON
Mesozoic Neon — это линейка коллекционных декоративных фигурок, изображающих динозавров, стилизованных под современную культуру. Каждая фигурка сочетает в себе научную достоверность с художественной интерпретацией.

Рекламный постер
Цель — создать объекты для украшения интерьера, которые будут привлекать ценителей из разных сфер: от любителей палеонтологии до почитателей дизайна и моды.


Трицератопс | Тираннозавр


Птерозавр | Велоцираптор

Спинозавр
Мозазавр
Промо-изображение серии
ЭСКИЗЫ
Трицератопс
Тираннозавр
Птерозавр
Велоцираптор
Спинозавр
Мозазавр
ГОТОВЫЕ МОДЕЛИ
Тираннозавр
Трицератопс
Птерозавр
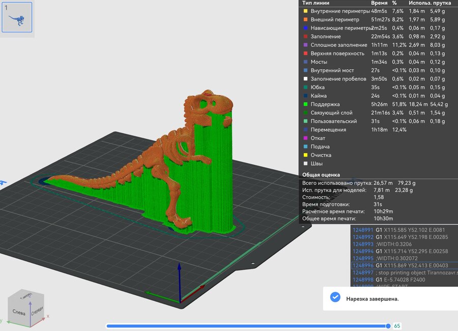
МОДЕЛИ.STL
ТЗ для производства:
Декоративные светящиеся фигурки для интерьера, рекламы, мероприятий.
- Размер: макс. 20 см по длинной стороне - Материал: АБС-пластик (ABS) - Технология: Аддитивное производство - Отделка: поверхность без видимых слоёв (шлифовка, полировка), прозрачная или матовая
1. Генерация концептов всех динозавров в Qwen3-Max 2. Генерация 3D моделей по концептам в Hunyan3D-2 в формате .stl 3. Проверка на пригодность к печати, достраивание необходимых поддержек в Anycubic Slicer Next